猜你喜欢
钨制品是以钨矿为基本原料而生产的各级各类产品。钨制品可以分为钨矿、钨酸盐类、钨粉末、纯钨制品、钨合金、硬质合金、钨的其他衍生制品等。钨制品行业纵向关联度高,对资源依赖度较大,产业上有主要有选矿业及冶炼业等,下游广泛应用于金属切削机床业、采掘业、汽车制造业、石油钻井业、电子信息业等领域。
钨制品行业产业链

资料来源:中国钨业协会、智研咨询整理
钨制品品需求受到钨制品价格上涨影响,刺激钨的主要冶炼产品APT产量激增,2018年国内APT产量达到 12.66万吨,同比增长15.66%。
2018 年钨精矿消费量

资料来源:智研咨询整理
2018年,APT产量达12.66万吨,纯出口0.54万吨;氧化钨纯出口1.25万吨;偏钨酸铵产量为0.38万吨;钨粉产量为6.36万吨。
2018年APT供需分析

资料来源:智研咨询整理
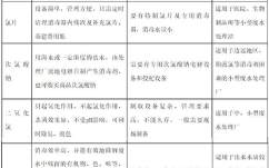
我国钨制品行业在国家产业政策支持、技术装备提高及出口结构优化的有利因素引导下,行业发展前景广阔,但行业发展同时要注意,钨资源优势的弱化对行业带来的不利影响。
钨制品行业发展的因素分析

资料来源:智研咨询整理